医院简介
息县人民医院,始建于1951年,2014年搬迁至龙湖湖畔,毗邻淮河新区,环境优美,交通便利。是河南省首批县级三级综合医院、河南省胸科医院豫南分院、河南省助理医师规范化培训基地、信阳师范大学附属医院,被列为河南省50家县域医疗中心建设医院、40家建立现代医院管理制度试点医院,现有在职职工1400余人,其中信阳市政府认定高层次人才50人,硕士研究生导师2人,享受市政府特殊津贴1人,拔尖人才、学术带头人11人,专业技术人员1211人,高级职称102人,中级职称606人,硕士研究生26人,医院设置科室79个,开放床位1200张,现有3.0T核磁、256排CT、大型数字减影血管造影系统(DSA)、直线加速器等大型高端医疗设备200余台(件)。
近年来,医院先后举办百余场国家级、省市级继续教育项目,医院科研教学能力持续增强,现有9个省市级重点专科,荣获4个中国县级医院十佳临床专科奖,医院综合支付制度改革、先诊疗后付费一站式结算等医改工作,持续走在全省乃至全国医改前列,先后获得国家级巾帼文明岗、全国综合医院中医药工作先进示范单位、河南省医改示范医院、河南省绿化模范单位、河南省红十字基金会爱心医疗机构等荣誉称号。2015年起,医院陆续与河南省人民医院、郑州大学第一附属医院、郑州大学第二附属医院等八所省级三级甲等医院建成医联体,实行“客座教授计划”,聘请50余位三甲医院知名教授,每周定期来院协助强化专科建设,以三甲医院管理理念促进县医院管理提质,近年来医院先后开展ECMO置管术、主动脉夹层手术、心脏瓣膜置换、先天性心脏病、烟雾病血管搭桥术、颈动脉内膜剥脱术、DPMAS人工肝治疗等百余项新技术新业务,医院VTE防治中心被评为全国“血栓防治中心优秀单位”,国家标准版胸痛中心、国家标准化代谢性疾病管理中心、国家级银屑病规范化诊疗中心单位、高级卒中中心、危重孕产妇救治中心、危重新生儿救治中心等“十大中心”先后通过国家级和省级验收,并被授予国家标准化高血压中心示范中心、国家标准化胸痛中心示范中心、国家标准化房颤中心示范中心、国家标准化心衰中心建设单位、中国创伤救治联盟创伤救治中心建设单位、河南省三级卒中、胸痛、创伤中心建设标杆单位,医院诊疗服务水平持续提升,病人外转率显著下降,基本满足县域群众大病不出县的需求。2020年,医院区域医疗中心能力提升建设项目获批,地方政府专项债券10亿元。主要建设内容为急救医疗中心、医疗辅助检查中心、核医学中心、发热门诊及传染病楼、消毒静配中心、动力楼含污水处理用房、培训中心、CU类病房和洁净手术室改造、智慧医疗、院区道路、停车场、医疗废弃物和污水处理系统等项目,医院软硬件全面提升,2022全年门急诊人次82.09万,出院人次5.46万,手术1.47万台次,其中三四级手术占比65.58%,医院诊疗服务水平迈入全市前列。岁月芳华,沧海息医。息县人民医院将始终坚持“人民医院为人民,优质服务求发展”的办院宗旨,拼搏创新,锐意进取,力争早日建成环境优美、设施齐全、服务一流、辐射周边的学习型、服务型、创新型现代化三级甲等综合医院及区域性医疗中心。
招聘公告
招聘原则
坚持德才兼备的选人标准,坚持“公开、平等、竞争、择优”的原则,采取公开报名、资格审查、笔试、面试、技能、体检,择优聘用的办法,面向社会公开招聘。
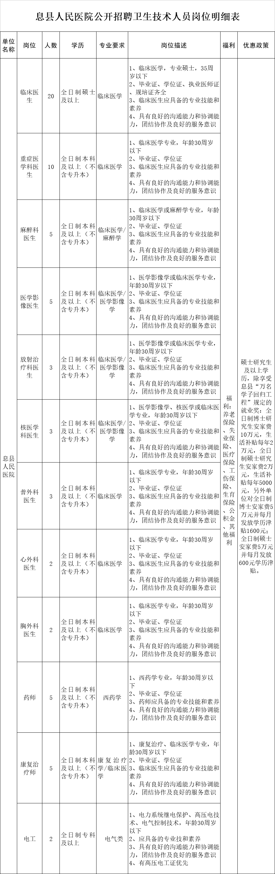
招聘岗位、专业、人数及条件
报名流程
一、报名时间:
本次招聘采用网络及现场报名
1.报名时间为:2023年3月30日—2023年4月10日
2.咨询时间:上午8:00-12:00;下午14:30-17:30
3.报名邮箱:xxrmyyrsk2018@163.com
4.咨询电话:3010256
二、报名地点:
息县人民医院人事科(综合服务楼4楼416室)
三、招聘范围及条件:
(一)具有下列资格条件的人员可以报考
1、具有中华人民共和国国籍;
2、遵守宪法和法律;
3、具有良好的品行;
4、适应岗位要求的身体条件;
5、年龄要求:年龄要求35周岁以下的应为1988年3月及以后出生,年龄要求30周岁以下的应为1993年3月及以后出生。
(二)有下列情形之一的人员不得报考
1、曾因犯罪受过刑事处罚的和被开除公职或学籍的;
2、受党纪、政务处分尚未解除的或因违纪违法正被调查处理的;
3、未毕业的普通高等院校在校生(即在读的本科生、硕士、博士研究生不能以已取得的学籍报考);
4、在各级公务员或事业单位招考中被认定有舞弊等严重违反录用纪律行为的;
5、人事部《事业单位公开招聘人员暂行规定》(人事部第6号令)中有关回避制度规定要求的;
6、法律、法规规定不得应聘的其他情形人员。
四、报考人员按照招聘职位要求报考,符合报考条件的人员报名时只能报考一个职位,报名与参加考试时使用的身份证必须一致。报考信息填写错、漏或根据考生报名时提供的联系方式无法联系上考生本人造成不良后果的,责任由考生本人承担。
五、报名办法及资格审查:
凡符合上述报名条件及职位要求的人员均可持二代有效居民身份证、毕业证、学位证、学历认证报告、有职称带资格证等相关证件的原件和复印件各一份及近期同底版免冠二寸彩色照片一张进行现场报名,并填写统一印制的《息县人民医院公开招聘卫生技术人员报名登记表》一份。
1、报考人员按照招聘职位要求报考,符合报考条件的人员报名时只能报考一个职位,报名与参加考试时使用的身份证必须一致。报考信息填写错、漏或根据考生报名时提供的联系方式无法联系上考生本人造成不良后果的,责任由考生本人承担。
2、资格审查:资格审查工作贯穿于招聘的全过程(含试用期),报考人员报名时提交的信息和有关材料必须真实有效,并现场签订诚信承诺书。凡发现应聘者与聘用岗位所要求的条件不符的以及在招聘过程中弄虚作假的,将取消聘用资格,并记入诚信档案,五年内不得参加息县人民医院任何招聘考试。
六、考试:分为笔试和面试及技能考试:
考生有效身份证参加考试。笔试、面试及技能同一天进行,每项100分,笔试成绩、面试成绩、技能成绩相加从高分往低分顺序择优录取
七、体检
录取人员参照人力资源和社会保障部、卫生部《关于修订〈公务员录用体检通用标准(试行)〉及〈公务员录用体检操作手册(试行)〉的通知》(人社部〔2010〕19号)的规定进行。
八、聘用
(一)补录。因体检不合格或弃权等原因造成职位空缺的,可在同职位应聘人员中,按考试成绩从高分到低分的顺序依次等额递补。
(二)办理聘用手续。新聘用人员在接到聘用通知后,必须在15日内办理有关手续,到用人单位报到。对本人无正当理由逾期不报到者,取消其聘用资格。
(三)签订聘用合同。拟聘人员与用人单位签订《聘用合同》,参加岗前培训,最低服务期3年(在聘用岗位服务不满3年的不得借调、调动)。
本公告内容及未尽事宜,以息县人民医院解释为准。
*声明:本站发布的招考动态来源于考试官方网站,本站整理编辑,若涉及版权或错误,请联系本站予以更改或删除。点击反馈


关注公众号