已结束 【国企】2023年南阳市高速公路有限公司招聘工作人员71人公告(招71人,12月04日~12月12日报名)

招录编制:国企

招录地区:南阳市

岗位类型:国企

招录人数:71人

报名时间:2023年12月04日-12月12日

*具体内容请以正文为准*

为确保南阳市高速公路有限公司高质量保通,为公司发展注入新的活力和动力,共创企业和个人的美好未来。结合公司业务发展和工作需要,现面向社会公开招聘专业技术人才、管理人才及优秀员工71名。现将有关事项公告如下:

一、企业介绍

南阳市高速公路有限公司是南阳交通建设投资集团有限公司旗下全资子公司,注册成立于2000年5月,主要负责公司全线(共分为两段:S83兰南段,17.901公里;G55二广段,73.069公里)的运营管理工作。公司荣获省级青年文明号、市级文明单位、市级卫生单位和平安建设工作优秀单位等多项荣誉。

二、招聘岗位及要求

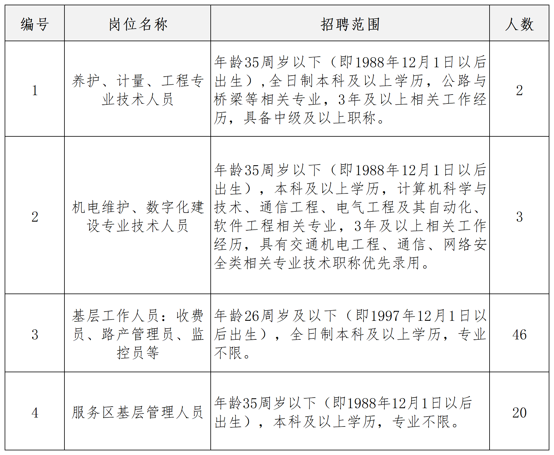
本次招聘养护、计量、工程专业技术人员2人,机电维护、数字化建设专业技术人员3人、基层工作人员46人(公司各基层单位收费员、路产管理员、监控员等)、服务区基层管理人员20人。共计71人。

具体见附件:《南阳市高速公路有限公司2023年社会招聘岗位信息表》

三、招聘条件

(一)基本条件

1.具有中华人民共和国国籍,拥护中国共产党的领导,热爱社会主义;
2.具有坚定的政治信念和政治立场,热爱祖国,遵纪守法,清正廉洁,诚实守信,品行端正,勤奋敬业,职业操守良好;
3.具有正常履行岗位职责的身体条件;
4.具有符合岗位要求的工作能力和专业技能;
5.具有良好的行政礼仪、严谨的工作作风、较强的工作责任心、较好的团队合作精神,服从组织分配;
6.如期取得学历证书、五官端正,身体健康,自信大方,形象得体;
7.同等条件下,中共党员、学生干部以及有工作经验和相关职称的人员可优先录用。

(二)有下列情形之一的不得报名

1.正在接受司法机关和纪检监察机关立案审查尚未结案的;
2.近三年来被河南省有关部门认定在考录过程中有违纪行为的。受到国家、社会或学校违法违纪处分的;
3.曾因犯罪受过刑事处罚的人员和曾被开除公职的人员、受到党纪政纪处分期限未满或者正在接受纪律审查的人员、处于刑事处罚期间或者正在接受司法调查尚未作出结论的人员;
4.曾经在试用期内因违规、违纪和考核不称职被取消录用资格的;录用后无正当理由逾期不报到或在工作(试用)期内擅自或多次离职的(无论是否办理辞职手续);
5.按照有关规定未满工作服务年限的人员;
6.法律法规及政策规定不予聘用的其他情形的人员。

四、招聘程序

本次招聘工作按照公告发布→网上报名→资格审查→综合测试(笔试+面试)→入职体检和背景调查→公示→录用签约程序进行。

(一)网上报名

1.报名时间:自发布公告之日起至2023年12月12日17:30,在报名表上明确是否服从调剂,逾期不再受理。2.报名方式:请登录黄河人才网(www.huanghehr.com)搜索“南阳市高速公路有限公司”在相应岗位投递简历,此网站为本次招聘唯一官方招聘渠道。同时将相关证件(本人身份证、毕业证、学位证、有效期内学信网学籍在线验证报告、相关专业职业资格证、国外学历提交国家教育部门出具的国外学历学位认证材料)的扫描件、近期1寸免冠彩色照片电子版等统一上传至简历附件,所提供的材料应信息清晰、辨识度高。

(二)资格审查根据岗位任职条件进行简历筛选及资格审查,主要以年龄、学历、相关工作经验等条件作为筛选标准。资格审核贯穿招聘全过程,任何环节发现应聘人员不符合招聘条件或弄虚作假,随时取消其应聘和录用资格。

(三)综合测试本次招聘分笔试、面试。笔试采用统一命题,统一组织,统一评分的形式进行。考试内容包括《职业能力测验》《公共基础知识》一张试卷,满分100分。面试采用半结构化方式。

(四)体检及背景调查面试结束后,依据面试成绩从高分到低分的顺序,按1:1的比例确定体检及背景调查的人选;面试成绩并列的,以笔试成绩从高分到低分的顺序确定人选。体检及背景调查出现不合格的,依据应聘者面试成绩按由高分到低分的顺序依次递补。

(五)公示根据成绩、体检情况,择优确定拟聘用人员,通过南阳市人力资本运营有限公司公众号进行公示,公示期为5个工作日。

五、聘用管理及薪酬待遇

(一)工作地点为公司及沿线区域,并统一与南阳交通建设投资集团有限公司下属人力资本运营公司签订合同。
(二)招聘录用人员均约定试用期2个月,试用期满且经考核合格者,正式录用,试用期考核不合格者不予录用。
(三)录用人员应遵守国家有关的法律、法规、政策的规定及企业相关规章制度。
(四)薪酬待遇按照公司有关规定执行,按国家规定享受社会保险待遇和相关福利待遇。

六、其他注意事项

01每人只能申报一个岗位,根据报名条件和岗位职责,按照人岗相适原则进行资格审查择优确定参加面试人选。本公告中涉及工作年限、任职年限、年龄等时间点,均以公告发布要求为准。

02应聘者应对提交材料的真实性和完整性负责,如经发现与事实不符,公司有权取消其进入到招聘的下一环节和录用资格,由此导致的后果由应聘者本人自行承担。

03此次招聘不收取任何应聘费用,不组织任何培训,并对应聘人员提供的应聘材料严格保密。

04本次招聘流程全权委托南阳市人力资本运营有限公司负责。招聘工作实行全过程监督、信息公开、过程公开、结果公开,接受社会及有关部门的监督。如有违纪违规行为,一经发现,严肃查处。

05 请应聘者保持电话畅通,不同时段联系3次未接通的,视为自动放弃;未通过资格审查、简历筛选、笔试、面试、背景调查环节人员,不再通知,请知晓。

咨询电话:18637786391  张老师
监督电话:0377-61606399

相关附件: 附件:《南阳市高速公路有限公司2023年社会招聘岗位信息表》

收藏 订阅 小程序

*声明:本站发布的招考动态来源于考试官方网站,本站整理编辑,若涉及版权或错误,请联系本站予以更改或删除。点击反馈

微信扫一扫
关注该公众号

二维码
意见反馈