一、学院简介
郑州汽车工程职业学院是经河南省人民政府批准、教育部备案的一所全日制普通高等职业院校。学校位于郑州市中原区,毗邻河南省大中原国际汽车城,交通便利,区位优势、产业优势、就业优势明显,学校坚持人才强校、质量立校、特色名校、依法治校的办学理念,立足郑州,面向河南,辐射中原经济区,形成以汽车制造与汽车服务类专业为主体,以信息技术类和电商物流类专业为两翼的框架结构,培养基础理论扎实、动手能力强、综合素质高、具有创新精神的技术技能型人才,服务区域经济社会发展。
学校与比亚迪股份有限公司、悦达起亚汽车有限公司、华为技术有限公司、京东物流股份有限公司等企业深度合作,通过共建产业学院、开展订单班培养等方式,共同培养汽车产业类技术技能型人才。
我们衷心期待大家的加入,希望未来能携手进步,共同发展,实现个人和集体“双赢”的目标。
二、招聘条件
1、遵纪守法,品行端正,有良好的职业道德和社会公德,热爱教育事业,有强烈的事业心和责任感;
2、具有本科及以上学历,专业基础扎实,具备从事高等教育工作的基本素质,政治立场坚定;
3、身心健康,能胜任岗位需求;
4、具有硕士学位或中高级职称或具有实践教学经验者优先。
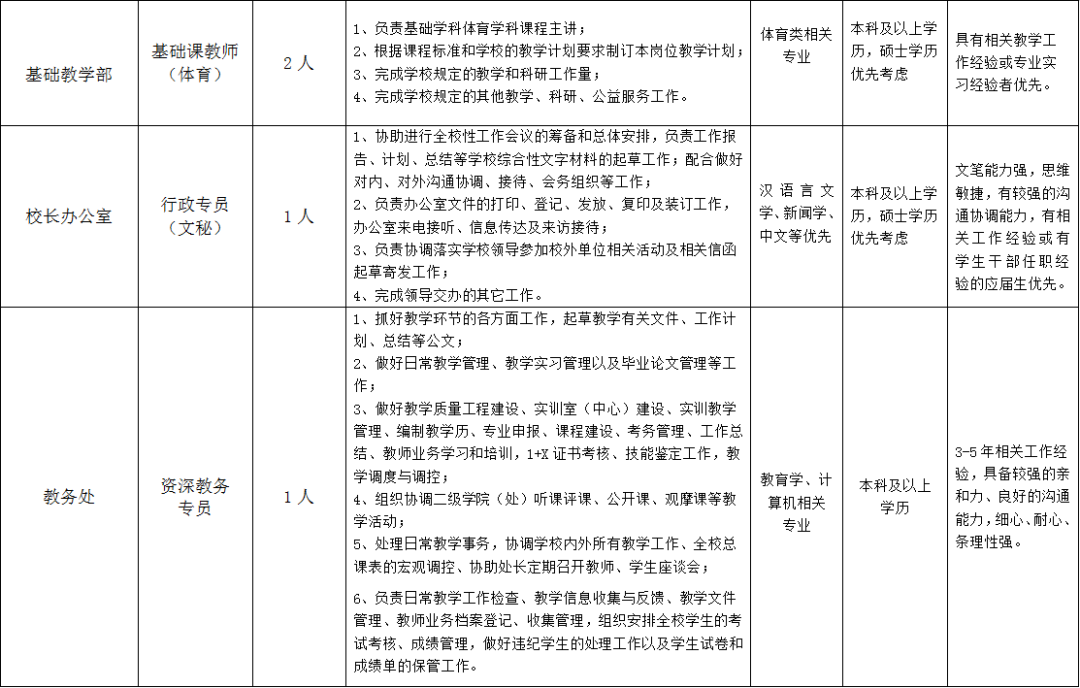
三、2023年师资需求信息:






四、报名方式:
办公电话:0371-60918319
联系人:柴老师:18703619173(同微信) 云老师:18538512800
投递邮箱:zvcaehr@126.com
联系地址:河南省郑州市中原区兰州路16号河南大中原国际汽车城
应聘方式:
1、邮箱 zvcaehr@126.com 投递,备注:姓名+学历+专业+应聘岗位;
2、添加18703619173微信投递,备注:姓名+学历+专业+应聘岗位;
3、智联招聘搜索河南天马文化教育有限公司进行相关岗位投递。
*声明:本站发布的招考动态来源于考试官方网站,本站整理编辑,若涉及版权或错误,请联系本站予以更改或删除。点击反馈

关注公众号