根据《2023年镇平县公开选聘事业单位工作人员1号公告》要求,结合报名及现场确认情况。经县委、县政府研究同意,决定进行二次报名,现将二次报名有关事项公告如下:
一、选聘计划
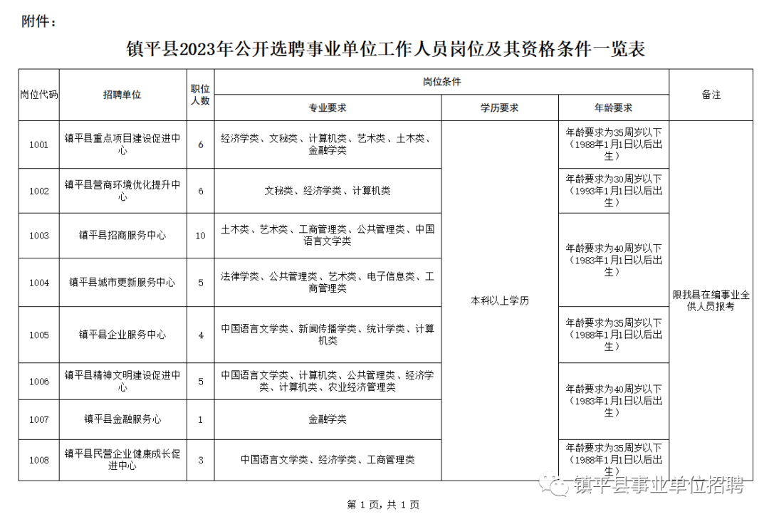
此次公开选聘40名工作人员,具体选聘岗位指标见附件(注:已通过第一次现场资格确认的考生不需要进行二次报名)。
二、选聘范围
全县在编事业全供人员。
三、学历要求
本科学历
四、选聘程序
(一)发布公告
请应聘者微信搜索或扫描公告底部二维码关注镇平县事业单位招聘公众号。事业单位招聘考试报名与资格审查、笔试、面试准考证打印时间等有关事宜均在镇平县事业单位招聘公众号内发布,不再一一通知,请及时关注。否则产生的一切后果自负。
(二)报名与资格审查
报名前报考者要仔细阅读《2023年镇平县公开选聘事业单位工作人员1号公告》和《2023年镇平县公开选聘事业单位工作人员3号公告》,提交的报考申请信息应当全面、真实、准确、有效。报考者提供虚假报考申请信息所产生的一切后果,由报考者本人承担。
报名采取网络报名方式进行。凡符合规定条件和任职资格者均可报名。对报考人员的资格审查贯穿公开选聘工作的全过程,凡不符合报名条件的人员,一经发现随时取消其选聘资格。情节严重的,移交有关部门,严肃追究当事人和直接责任人的责任。
1、网络报名。
已于2023年5月8日通过第一次现场确认的考生不需要进行二次报名。报名采取网络报名方式进行,应聘者应按照选聘公告公布的岗位、要求报名,凡符合规定条件和任职资格者均可报名。在网络报名时间段内,登录网址http://zhenping.pzhl.net进入报名系统,按要求提交报名申请并上传本人近期免冠正面证件电子照片(红底、蓝底、白底均可,jpg格式,利用图片软件制作时,照片宽高比例约为1.3:1.6,大小为130*160像素,30kb以下,最终效果以输出后的大小为准)。每位报名者限报一个岗位,报名时使用的本人有效身份证及相关信息,在考试聘用过程中必须一致。
报名申请被接受后,请牢记报名密码。身份证号和密码是报考者查询报名资格审查结果、下载打印准考证和成绩查询等事项的重要依据,请妥善留存。
2、网络报名时间:2023年5月12日9:00至5月13日17:00
3、查询资格初审结果
网上报名资格初审由系统即时自动审核,主要审查报考者填报的信息是否齐全、格式是否正确,暂不对信息的真实性、准确性进行核查。报名申请一旦保存成功,即为报名资格初审通过。通过资格初审的报考者,不能再改报其他职位,也不能再修改任何报考信息。网络审核截至时间:2023年5月14日11:00。
4、现场资格确认
笔试前,报考者须进行现场资格确认。报考者须出具的证件和材料是:按照所应聘岗位条件要求,能够证明自己资格条件的身份证、毕业证等有关证明等相关证件资料原件及复印件(注:以上材料现场资格确认时均须提供原件和复印件)。在网上报名时填报情况不实不符合应聘条件的考生,不能参加笔试。
(1)现场资格确认时间:2023年5月15日(上午8:00—11:30,下午3:00—5:30)。
现场资格确认地点:镇平县教师进修学校(镇平县中山大街与泰山中路交叉口向北150米)。
(2)现场资格确认要求:本人提交毕业证、身份证等有关证明等相关证件资料原件及复印件(注:以上材料现场资格确认时均须提供原件和复印件)。未按要求进行现场资格确认的,视为自动放弃。
笔试前,将对参加考试人员进行现场资格确认,现场资格确认不合格的,不得参加笔试。审查工作贯穿考试聘用各环节,在任何一个环节发现报考者与招考职位要求的资格条件不符或弄虚作假骗取报考资格的,查实后按违纪违规行为取消其考试、聘用资格,其违纪违规事实记入事业单位公开招聘考试诚信档案库。
(3)打印笔试准考证
第一次和第二次现场资格确认成功的考生,请在2023年5月16日9:00至5月17日8:00期间登录原报名网址打印本人准考证(A4纸)。报考人员应妥善保管准考证。
5、要求
通过资格审查的人数与选聘岗位的比例大于3:1的,采取笔试、面试的方法进行;等于或小于3:1的采取直接面试的方法进行;等于或小于1:1的,采取直接考核的方式进行。
笔试、面试、体检和考察、公示与聘用等内容以《2023年镇平县公开选聘事业单位工作人员1号公告》为准。
招聘咨询电话:16637721036
监督电话:037765580078
注:请在工作时间段内拨打 上午8:00-12:00下午15:00-18:00
附:2023年镇平县选聘事业单位工作人员职位表
镇平县公开招聘事业单位工作人员
领导小组办公室(代章)
2023年5月11日
原标题:2023年镇平县公开选聘事业单位工作人员3号公告
文章来源:https://mp.weixin.qq.com/s/A04FKa4iwfg8daTlDS0Lxg
*声明:本站发布的招考动态来源于考试官方网站,本站整理编辑,若涉及版权或错误,请联系本站予以更改或删除。点击反馈

关注公众号